Update you browser

For the best experience, we recommend you update your browser. Visit our accessibility page for a list of supported browsers. Alternatively, you can continue using your current browser by closing this message.

The Midnight Garden

Key details

Date

  • 30 March 2026

Author

  • RCA

Read time

  • 2 minutes

The RCA Grand Challenge is the biggest single-institution postgraduate design project in the world with students from across the School of Design forming interdisciplinary teams to devise collaborative, innovative solutions to global challenges.

Centred on the theme of Design for Betterment, this year’s challenge saw student teams tackling either ‘Sustainability’ or ‘Equity’ focused missions. Through collaboration with local communities, experts and key stakeholders, they identified critical risks and utilised co-design strategies to transform their findings into high-impact, creative solutions.

The winning projects for the categories ‘Sustainability’ and ‘Equity’ were chosen by judging panels including representatives from the RCA, Holland & Barrett, Tesco, and Arup.

The winning projects are:

Sustainability

FIRST PLACE: Oasis

Designed by Anita Selmani (MA/ MSc Innovation Design Engineering), Cara Lenfestey (MA Service Design), Lili Saito (MA Fashion), Qiwen Deng (MA Textiles).

Oasis

Oasis reduces post-harvest loss in Rwanda's food supply chain by retrofitting existing vehicles with low-cost, modular evaporative cooling and ethylene control, turning standard transport into climate-adaptive cold storage to boost farmer incomes and food security.

SECOND PLACE: Shhroom

Designed by China Saxton (MA Service Design), Shubhangi Prasad (MA Service Design), Yunjie Zhou (MA Fashion), Caterina Bellisomo (MA/ MSc Innovation Design Engineering).

Shhroom

Shhroom uses a sound mapping digital twin and an AI-driven noise-mitigation device to create ‘sound sanctuaries’ for humans and wildlife by selectively dampening harsh mechanical noise, such as traffic and construction, while simultaneously amplifying natural sounds like wind and birdsong to rebalance the city’s soundscape, making space for quieter, healthier environments.

THIRD PLACE: The Midnight Garden

Designed by Frances O’Leary (MA Fashion), Gemma Chanthawong (MA Service Design), Doyeon Lee (MA Textiles), Jiawei Fan (MA Design Products).

The Midnight Garden

Midnight Garden is a speculative dining and wellness project that reconnects humans with the nocturnal world through a multi-sensory culinary experience and an Organic Midnight Garden Tea ritual highlighting the vital role of night-shift pollinators like moths and bats to help us reimagine sustainable food systems for a growing global population.

Equity

FIRST PLACE: PIN

Designed by Akihisa Ohara (MA Design Products), Kate Masters (MA Service Design), Drew King (MA/MSc Innovation Design Engineering).

PIN

The PIN project aims to safeguard young people by shifting the responsibility of digital wellbeing from individuals to institutions through an accreditation framework that evaluates schools on the four pillars: Protect, Equip, Create, and Support, ensuring that students develop a healthier and more critical relationship with digital technology.

SECOND PLACE: Flourish

Designed by Yuntong Deng (MA Design Products), Elizabeth McKenna (MA/MSc Innovation Design Engineering), Daiana Battakova (MA Service Design), Yujia Zhang (MA Textiles).

Flourish

Flourish is an at-home urine hormone test kit that empowers women to navigate menopause with clarity and dignity, replacing clinical confusion with an ergonomic, multi-test system and accessible guidance to enable a more informed, confident, and positive life transition.

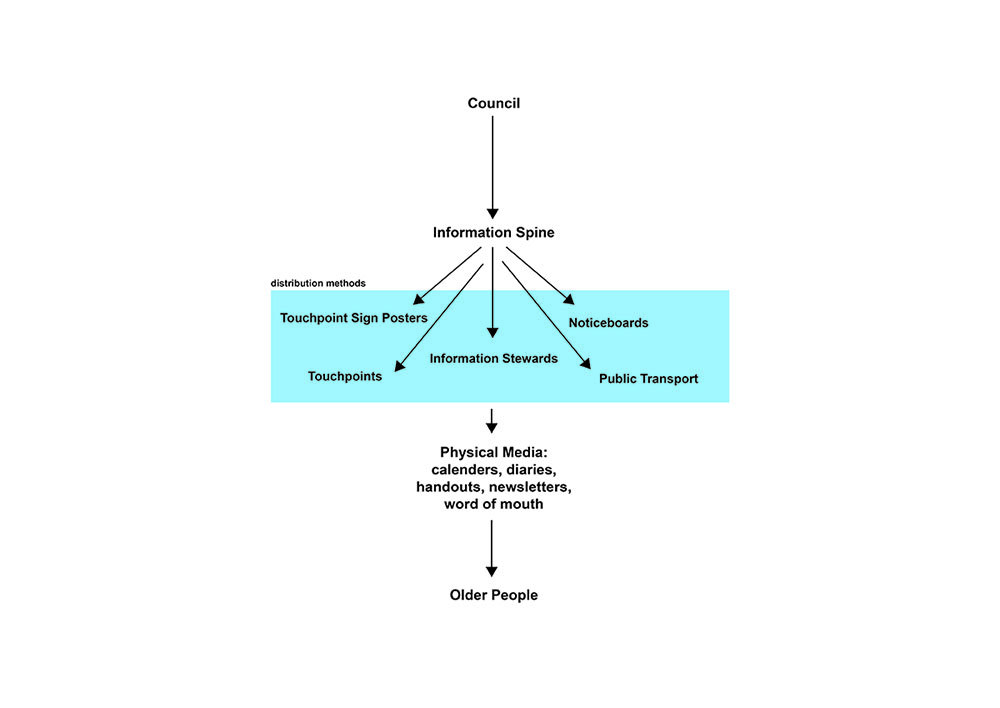
THIRD PLACE: Common Access

Designed by Taylor Graham (MA Design Products), Uttara Chockalingam (MA/MSc Innovation Design Engineering), Caroline Shujia Wang (MA Fashion), Peter Zhengfeng Fu (MA Fashion).

Common Access

Common Access is a community-embedded, human-led information system designed to ensure older residents in Kensington and Chelsea can access essential public services through physical touchpoints and personal interactions (such as notice boards and information stewards) rather than digital platforms.

Interested in studying at the RCA?

Discover where a Master's programme in the School of Design might take you.

School of Design
At work in the School of Design Workshops (photo: Richard Haughton)